首页
关于
公司简介
团队优势
发展历史
企业文化
荣誉资质
服务
特气系统
尾气处理系统
气体报警系统
化学品工程
机电系统
洁净车间系统
产品
特气柜(GC)
气瓶架(GR)
阀门分配箱(VMB/VMP)
废气处理柜(Scrubber)
气体报警器
自动切换/调压面板
流程
案例
科研实验室
负极材料
泛半导体
光伏太阳能
新能源
新材料
新闻
企业新闻
行业资讯
展会活动
公益活动
联系
联系我们
在线留言
加入我们
400-900-9093
中文
English
中文简体
PRODUCT
产品中心
首页
/
产品
/
废气处理柜(Scrubber)
等离子废气处理柜(Scrubber)
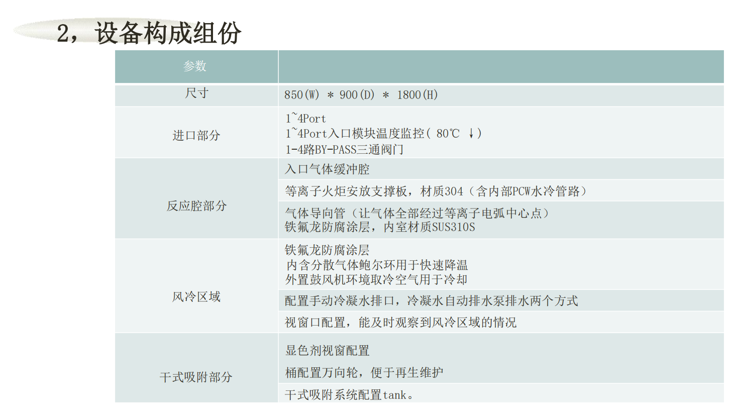
尺寸:DIMENSION 尺寸 约1000*900*2060(W*D*H)
进气口:进口1~4端口,入口模块组件温度监测( 120℃ ↓)
湿式洗涤:防腐项目(高树脂涂层室)、Switch 方式的 流量供给监测、湿式洗涤温度监测(35℃以下)
湿式储罐:高树脂涂层室、容量充分的 循环水、抽水机
等离子体室(反应器):自上而下流动系统、室内温度传感器、防腐项目(内腔_ SUS310)
通过加热模块,配备温度高及温度低报警功能,并配以充足空气(空气需用户现场提供)助燃,含尾气处理器稀释助燃气体用量,尾气可处理容量≥1500升每分钟,将可燃或可分解废气燃烧、氧化、分解,达到降害目的,本设备可处理可燃性/爆炸性气体处理量≥220SLM,如如氢气、乙炔、磷烷、一氧化碳、二氟甲烷、氟化甲基等,DIMENSION 尺寸 约1000*900*2060(W*D*H)
水洗除了有冷却、降温的功能,还可以通过水溶解或水分解,将溶水气体变成液态酸或碱性溶液对废气进行处理,设备配置喷淋头5个,方便后续工程的酸碱中和处理,本设备可处理溶水性性气体处理量≥150SLM,如氨气、氟气、乙硼烷等
适用气体
燃爆毒腐性气体:如 氟气(F2), 砷(AS), 温室气体(GHG)等
应用行业
适合于半导体、新材料及高等院校、科研院所、航空航天和微电子等需要对燃爆毒腐气体处理的企业或实验室
应用行业
光伏太阳能
半导体芯片
生物医药工程
高校科研实验室
微电子新材料
材料分析实验室
相关产品
吸附式Scrubber
查看详情
水洗式废气处理柜(Scrubber)
查看详情
电热式废气处理柜(Scrubber)
查看详情
电热水洗废气处理柜(Scrubber)
查看详情
在线咨询
电话咨询
Tel:4009009093
添加微信
G4009009093
返回顶部